Sign In
Upload
Download
Table of Contents
Contents
Add to my manuals
Delete from my manuals
Share
URL of this page:
HTML Link:
Bookmark this page
Add
Manual will be automatically added to "My Manuals"
Print this page
×
Bookmark added
×
Added to my manuals
Manuals
Brands
Kenmore Manuals
Boiler
K90-150
Owner's manual
Kenmore K90-150 Owner's Manual page 38
Gas-fired direct vent condensing hot water boiler
Hide thumbs
Also See for K90-150
:
Owner's manual
(44 pages)
1
2
3
4
5
6
7
8
9
10
11
12
13
14
15
16
17
18
19
20
21
22
23
24
25
26
27
28
29
30
31
32
33
34
35
36
37
38
39
40
page
of
40
Go
/
40
Contents
Table of Contents
Troubleshooting
Bookmarks
Table of Contents
Advertisement
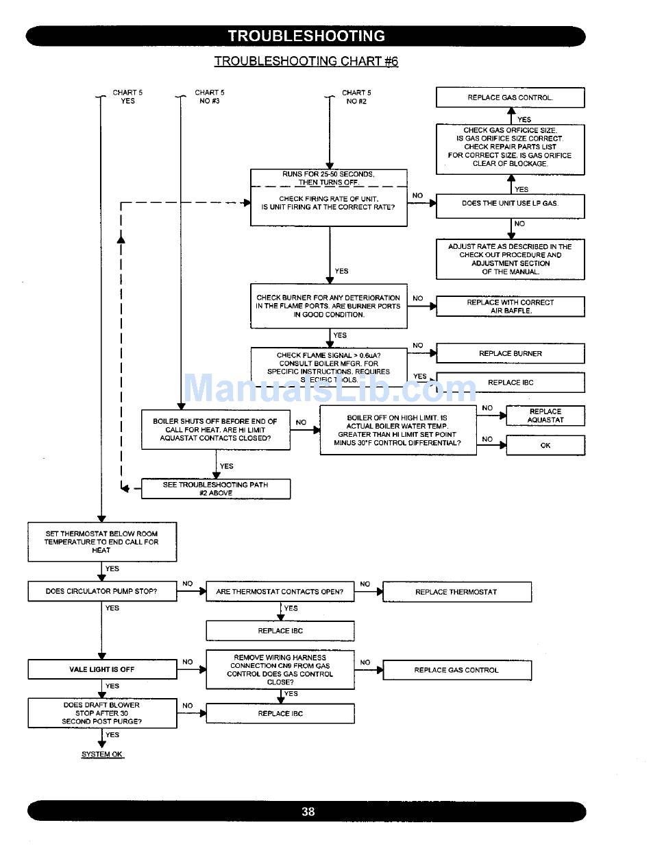
TROUBLESHOOTING
CHART #6
L
I
I
CHART5
YES
F
+
SET THERMOSTAT
BELOW
ROOM
TEMPERATURE
TO END CALL FOR
HEAT
YES
DOES CIRCULATOR
PUMP STOP?
¶LYES
VALE LIGHT
IS OFF
_YES
DOES DRAFT BLOWER
STOP
AFTER
30
SECOND
POST
PURGE?
_YES
SYSTEM
OK
CHART 5
NO #3
CHART5
I
NO #2
RUNS FOR
25-_
SECONDS,
THEN
TURNS OFF.
CHECK
FIRING RATE OF UNIT.
IS UNIT FIRING
AT THE CORRECT
RATE?
¶L YES
CHECK
BURNER
FOR ANY DETERIORATION
IN THE FLAME
PORTS,
ARE BURNER
PORTS
IN GOOD
CONDITION,
I
I
REPLACE
GAS CONTROL.
i
I
YES
CHECK GAS ORFICICE
SIZE.
IS GAS ORIFICE
SIZE CORRECT
CHECK
REPAIR
PARTS
LIST
FOR CORRECT
SIZE,
IS GAS ORIFICE
CLEAR
OF BLOCKAGE,
rYES
DOES THE UNIT USE LP GAS
NO
ADJUST
RATE AS DESCRIBED
IN THE
CHECK OUT PROCEDURE
AND
ADJUSTMENT
SECTION
OF THE MANUAL.
REPLACE
WITH CORRECT
AIR BAFFLE.
_P
BOILER
SHUTS
OFF BEFORE
END OF
CALL
FOR HEAT
ARE HI LIMIT
AQUASTAT
CONTACTS
CLOSED?
YES
SEE TROUBLESHOOTING
PATH
I
I
#2 ABOVE
YES
CHECK FLAME
SIGNAL • 0.6uA?
'sO=INI-"_ _
CONSULT
BOILER
MFGR. FOR
SPECIFIC
INSTRUCTIONS.
REQUIRES
SPECIFIC
TOOLS.
BOILER
OFF ON HIGH LIMIT. IS
ACTUAL
BOILER
WATER TEMP.
GREATER
THAN HI LIMIT SET POINT
MINUS 30°F CONTROL
DIFFERENTIAL?
REPLACE
BURNER
REPLACE
IBC
NNNo_
REPLACE
AQUASTAT
OK
ARE THERMOSTAT
CONTACTS
OPEN?
I_
_YES
I
REPLASE,SC
I
REMOVE
WIRING
HARNESS
___
CONNECTION
CN9 FROM
GAS
CONTROLDOESGASCONTROL
CLOSE?
_YES
REPLACE
IBC
I
REPLACE
THERMOSTAT
REPLACE
GAS CONTROL
I
I
I
I
I
I
I
Table of
Contents
Previous
Page
Next
Page
1
...
35
36
37
38
39
40
Advertisement
Table of Contents
Need help?
Do you have a question about the K90-150 and is the answer not in the manual?
Ask a question
Go to Questions and Answers
Related Manuals for Kenmore K90-150
Boiler Kenmore K90-125 Owner's Manual
Gas-fired direct vent condensing hot water boiler (44 pages)
Boiler Kenmore K90-50 Installation Instructions Manual
K90 series (68 pages)
Boiler Kenmore K90-75 Owner's Manual
Gas-fired, direct vent, condensing, hot water boiler (64 pages)
Boiler Kenmore KWX-3V Owner's Manual
Gas-fired cast iron hot water boiler (37 pages)
Boiler Kenmore 229.960041 Owner's Manual
Gas-fired castiron hot water boiler, continuous pilot & electronic intermittent ignition model (25 pages)
Boiler Kenmore 3E W.65 Owner's Manual
Oil-fired hot water boiler (41 pages)
Boiler Kenmore XEB II Series Owner's Manual
Gas-fired hot water induced draft boilers (52 pages)
Boiler Kenmore 3EW.75 Owner's Manual
Oil fired boiler (41 pages)
Boiler Kenmore 229.960330 Owner's Manual
Continuous pilot/electronic intermittent ignition gas-fired cast iron steam boiler (30 pages)
Related Products for Kenmore K90-150
Kenmore K90-50
Kenmore K90-75
Kenmore K90-100
Kenmore KWX-3V
Kenmore KWX-4V
Kenmore KWX-5V
Kenmore KWX-6V
Kenmore KWX-7V
Kenmore KWX-8V
Kenmore KWX-9V
Kenmore KKTS2SR
Kenmore KKCF8.7-W
Kenmore Elite KLBH031AVE0
Kenmore KKCMEMT
Kenmore KKCO
Kenmore KS-B6001-TA
This manual is also suitable for:
K90-125
K90-200
K90-175
Table of Contents
Print
Rename the bookmark
Delete bookmark?
Delete from my manuals?
Login
Sign In
OR
Sign in with Facebook
Sign in with Google
Upload manual
Upload from disk
Upload from URL
Need help?
Do you have a question about the K90-150 and is the answer not in the manual?