Acer KG272 M3, KG272UX Manual
![]()
Exploded Diagram
- Product Exploded Diagram
![Acer - KG272 M3 - Exploded Diagram - Product Exploded Diagram Exploded Diagram - Product Exploded Diagram]()
- BOM LIST
![Acer - KG272 M3 - Exploded Diagram - BOM LIST Exploded Diagram - BOM LIST]()
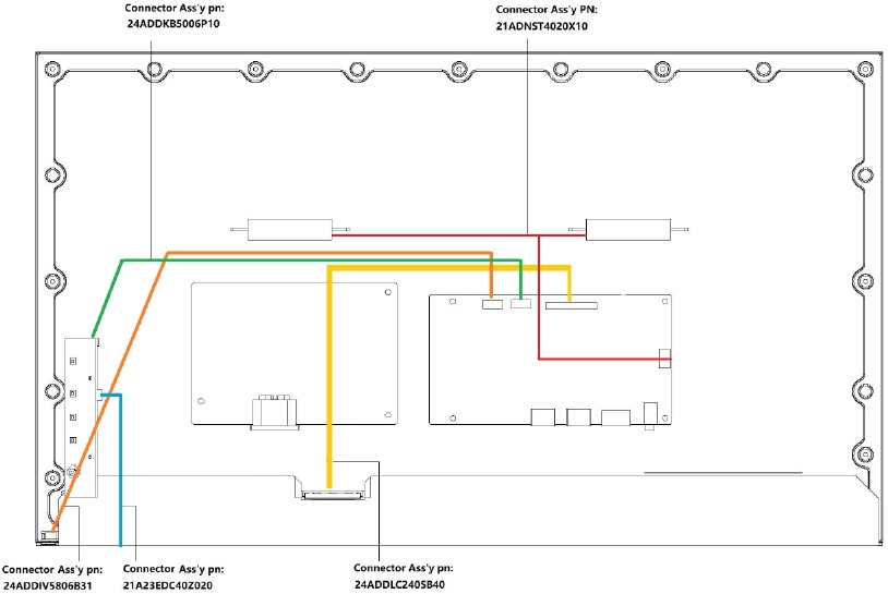
Wiring connectivity diagram
![Acer - KG272 M3 - Wiring connectivity diagram Wiring connectivity diagram]()
Mechanical Instruction
Tools Required
List the type and size of the tools that would typically can be used to disassemble the product to a point where components and materials requiring selective treatment can be removed.
Tool Description:
- Working table
- Screw-driver
- Knife
- Glove
- Cleaning cloth
- ESD protection
Assembly and Disassembly SOP
Disassembly Procedures
Preparation before disassemble
- Clean the room for disassemble
- Identify the area for monitor
- Check the position that the monitors be placed and the quantity of the monitor; prepare the area for material flow; according to the actual condition plan the disassemble layout
- Prepare the implement, equipment, materials as bellow:
- Working table
- Screw-driver
- Knife
- Glove
- Cleaning cloth
- ESD protection
- Disassemble the base, stand
- Place the machine face down on the clean flat washers first
![]()
- Remove the screw from the bracket and take off the base
![]()
- Using the screw-driver to take the screw off and remove the stand from the monitor
![]()
- Disassemble the back cover
- Remove the three screws of fixing back cover to shielding
![]()
- Using the disassemble tool to unclench the back cover from bottom side to other three side
![Acer - KG272 M3 - Disassembly Procedure Disassembly Procedure]()
- Remove the back cover and pull out the key board line and LED line by vertically
![]()
- Disassemble the key board, the cable and shielding
- Using the screw driver to remove the screw on the key pad board and take the keypad board off
![]()
- Tear off the tape of fixing the wire and shielding
![]()
- Pull out the LVDS wire and backlight wire from the panel
- Press the shrapnel on both sides of the LVDS line to remove the wire at the screen end
![]()
- Pull out the backlit wire horizontally
- Take the shielding off
- Remove the main board and power board and pull out the wire from board
- Using the screw driver to remove the screw which fixing the main board and power board to shielding
![]()
- Remove the main board and power board from the shielding
- Remove the power board and the main board from the Iron plate respectively
![]()
- Pull out the mainboard power supply line vertically
- Pull out the wires from the main board and power board
- Pull out the horn wire horizontally
![]()
- Pull out LVDS line, backlight line and keypad line vertically respectively
- Disassemble the middle frame
- Using the screw driver to remove the nine screws which fixing the middle frame and panel
- Remove the middle frame
- First remove the lower part of the center frame out of the gasket
![]()
- Lift the top of the center frame sideways and push the center frame downward
![]()
- Push the side under the front frame out of the edge of the screen to lower the middle frame
Assembly Procedures
Preparation before assemble:
- Clean the room for work
- Identify the area for material
- Prepare the implement, equipment, materials as bellow:
- working table
- Screw-driver
- Knife
- glove
- cleaning cloth
- ESD protection
- Assemble the middle frame
- Input the LCD on the pallet
![]()
- Take one middle frame and put it on the back side of panel
![Acer - KG272 M3 - Assembly Procedures - Step 1 Assembly Procedures - Step 1]()
- Load the middle frame on the panel
- Assemble the mainboard and power board of shielding
- Assemble LVDS wire, Keypad wire and backlight wire on the mainboard
![]()
- Assemble the power wire from mainboard to power board
![Acer - KG272 M3 - Assembly Procedures - Step 2 Assembly Procedures - Step 2]()
- Put the mainboard and power board into the shielding and load screws on the shielding
![]()
- Assemble the Speaker
- Assemble the speaker on the shielding
![Acer - KG272 M3 - Assembly Procedures - Step 3 Assembly Procedures - Step 3]()
- Assemble the speaker wire on main board
![]()
- Fix the speaker wire on the shielding
![Acer - KG272 M3 - Assembly Procedures - Step 4 Assembly Procedures - Step 4]()
- Load the middle frame with panel and assemble the wire from mainboard to panel
- Load nine screws of middle frame with screw driver
![Acer - KG272 M3 - Assembly Procedures - Step 5 Assembly Procedures - Step 5]()
- Assemble the LVDS line to panel with jig
![]()
- Fix the shielding
Put the shielding into the registration mast of middle frame and stick Aluminium foil at right and left side to fix the shielding
- Assemble the backlight to panel
![]()
- Fixed backlight and speaker wire with tape
![]()
- Assemble back cover
- Load the keypad board on the back cover with screw driver
![]()
- Assemble the keypad board and LED wire to the keypad board
![]()
- Assemble the back cover and press it with hand through bottom, left, right and top side
![]()
- Loading back cover screw and assemble stand and base
- Loading three back cover with screw driver
![]()
- Assemble the stand into the back cover
- Assemble the base by registration mast
![]()
- Load the screw with screw driver
Troubleshooting
| Problems | Current Status | Remedy |
No picture | LED ON | - Using OSD, adjust brightness and contrast to maximum or reset to their default settings.
|
| LED OFF | |
- Check if AC power cord is properly connected to the monitor
|
| LED displays amber color | - Check if video signal cable is properly connected at the back of monitor
|
- Check if the power of computer system is ON
|
Abnormal Sound (Only Audio-Input model) (Optional) | No sound, or sound level is too low | - Check the audio cable with the host PC is connected
|
- Check if the volume setup of the host PC is in minimum position and try to raise the volume level.
|
FRU List
This chapter gives you the FRU (Field Replaceable Unit) listing in global configurations of ACER KG272UX. Refer to this chapter whenever ordering for parts to repair or for RMA (Return Merchandise Authorization).
Please note that WHEN ORDERING FRU PARTS, you should check the most up-to-date information available on your regional web or channel. For whatever reasons a part number change is made, it will not be noted on the printed Service Guide. For AUTHORIZED SERVICE PROVIDERS, your office may have a DIFFERENT part number code from those given in the FRU list of this printed Service Guide. You MUST use the local FRU list provided by your regional office to order FRU parts for repair and service of customer machines
NOTE: To scrap or to return the defective parts, you should follow the local government ordinance or regulations on how to dispose it properly, or follow the rules set by your regional office on how to return it.
![Acer - KG272 M3 - Field Replaceable Unit List Field Replaceable Unit List]()
Important Safety Notice
Product Announcement:
This product is certificated to meet RoHS Directive and Lead-Free produced definition. Using approved critical components only is recommended when the situation to replace defective parts. Vender assumes no liability express or implied, arising out of any unauthorized modification of design or replacing non-RoHS parts. Service providers assume all liability.
Qualified Repairability:
Proper service and repair is important to the safe, reliable operation of all series products. The service providers recommended by vender should being aware of notices listed in this service manual in order to minimize the risk of personal injury when perform service procedures. Furthermore, the possible existed improper repairing method may damage equipment or products. It is recommended that service engineers should have repairing knowledge, experience, as well as appropriate product training per new model before performing the service procedures.
NOTICE:
To avoid electrical shocks, the products should be connect to an authorized power cord, and turn off the master power switch each time before removing the AC power cord.
! To prevent the product away from water or explosed in extremely high humility environment.
! To ensure the continued reliability of this product, use only original manufacturer's specified parts.
! To ensure following safety repairing behavior, put the replaced part on the components side of PWBA, not solder side.
! To ensure using a proper screwdriver, follow the torque and force listed in assembly and disassembly procedures to screw and unscrew screws.
! Using Lead-Free solder to well mounted the parts.
! The fusion point of Lead-Free solder requested in the degree of 220°C.
Documents / Resources
Download manual
Here you can download full pdf version of manual, it may contain additional safety instructions, warranty information, FCC rules, etc.
Download Acer KG272 M3, KG272UX Manual
Available languages
Need help?
Do you have a question about the KG272 M3 and is the answer not in the manual?
Questions and answers