Standby-Video Board - Kenwood Rxd-Dv50 Service Manual

Table of Contents
BI

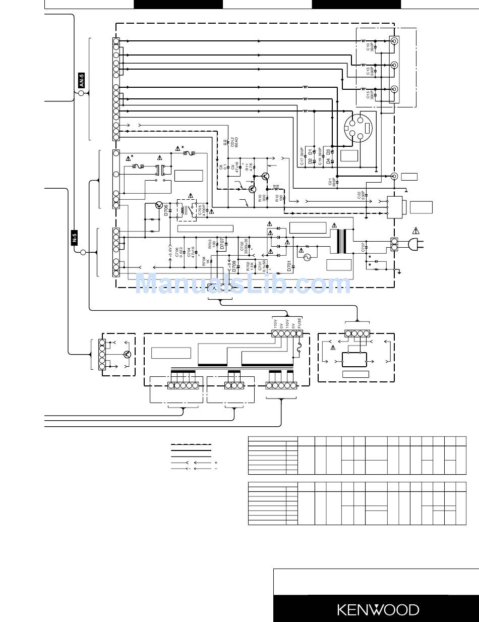
STANDBY-VIDEO BOARD

CN705
Cr OUT
1
GND
2
Y-COMPO
3
-NENT
GND
4
Cb OUT
5
GND
6
CVBS
7
H
GND
8
C-SVIDEO
9
GND
10
Y-SVIDEO
11
GND
12
+5VD
13
+5V
SPDIF
14
DGND
15
CN703
110V
5
F701
250V
F005
0V
4
110V
3
0V
2
FUSE
1
CP704
PCTL
7
DGND
6
DGND
5
DGND
4
D
+5.6V
3
+5.6V
2
PDET
1
CN2
1
+5V
Q606
2
3
4
5
+B
IC601
: 79M12
D1-4,709 : UZ5V1
IC602
: 78M12
D620,701,706,
IC603
: KA78R33
707
IC701
: KA78R05
D601,602
D604
D606
Q1,605,607
: KTC3198
D609
Q2
: KTA1266
D610
Q601
: KTA1273
D611
Q603,604,606 : KTD2058
D703-705,708
Q702
: KTC3200
The DC voltage is an actual reading measured with a
high impedance type voltmeter with no signal input. The
measurement value may vary depending on the measur-
ing instruments used or on the product.
BJ
F702
F007
F008
220-240V
S701
F006
VOLTAGE
SELECTOR
110-120V
K701
Q702
R707
10K
R706
4.7K
POWER ON/OFF RELAY
+5.6V
4 3 2 1
CP1
MAIN
TRANSFORMER
1 2 3 4 5
1
CN608
CN608
DV70
ONLY
DIGITAL LINE
SIGNAL LINE
: 1SS133
GND LINE
: BU8-04F
B LINE
+B
: UZ30V
B LINE
: UZ9V1
B
: UZ13V
: BU6-04F
: UZ6V2
: 1N4004
RXD-DV50/70 (4/4)
Y39-3820-11
BK
L6
2.2uH
L5
2.2uH
L4
2.2uH
+B
0V
Q1
CDL1
0V
0V
BEAD
0V
Q2
+B
D705
POWER DOWN
DETECTOR
D704
D703
R700 2.2
D708
F703
+B
R701
1.2K
J601
5 4 3 2 1
2
3
1 2 3 4 5
CN612
DV50
ONLY
RXD-DV70
DESTINATION
C605,
C710
606
COUNTRY
ABB.
PX
Y
GENERAL MARKET
M
GENERAL MARKET
M2
4700u50
YES
AUSTRALIA
X
U.K.
T
EUROPE
E
RXD-DV50
DESTINATION
C605,
C710
606
COUNTRY
ABB.
PX
Y
M
GENERAL MARKET
GENERAL MARKET
M2
U.S.A.
K
6800u63
NO
AUSTRALIA
X
U.K.
T
EUROPE
E
RXD-A850DV/DV50/DV70
BL
JK1
L1
2.2uH
Cr
L2
2.2uH
Cb
L3
2.2uH
Y
DV70
ONLY
1
3
4
2
JK4
S-
VIDEO
JK2
CVBS
JK3
1
+B
VCC
2
OPTICAL
GND
OUTPUT
3
OUT
T701
CN702
2
1
(K)
: AC120V 60Hz
C710
(Y,M)
: AC110-120V/220-240V~
STANDBY
R709
TRANS
(X)
: AC240V~ 50Hz
1/2W
(T,E)
: AC230V~ 50Hz
CN706
1
2
3
4
+B
+5.6V
4
3
IC701
VDIS GND
+B
IN
OUT
+5.6V
1
2
+5.6V AVR
F610,
J103,
F701 F703
F702
R602
R604
611
600
T5.0L 250V
T2.5L
YES
250V
YES
NO
YES
560
NO
NO
T2.5L 250V
F610,
J103,
F701
F702
R602 R604
F703
611
600
T4.0L 250V
T2.0L
250V
YES
NO
S4.0A 125V
YES
NO
1K
NO
NO
T2.0L 250V
BM
50/60Hz
W1,
R700
R709
S701
2
NO
YES
NO
NO
YES
NO
W1,
R700
R709
S701
2
NO
NO
YES
3.3M
NO
YES
YES
YES
NO

Hide quick links:

Table of Contents
loading
Need help?

Need help?

Do you have a question about the RXD-DV50 and is the answer not in the manual?

This manual is also suitable for:

Rxd-a850dvRxd-dv7

Table of Contents