( 2 ) 1P Sr (1 Pulse Trigger Sync Reset); (2. 1) 1 Pulse Trigger Sync-Reset Picture Output Timing - Toshiba Ik-Tf9U Instruction Manual

Camera control unit
Table of Contents

( 2 ) 1P SR (1 Pulse Trigger Sync Reset)

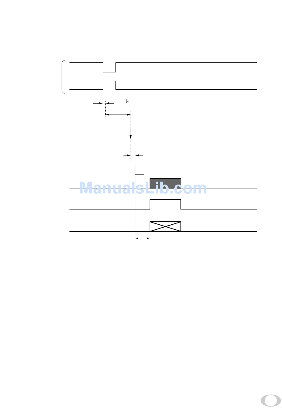
Charge begins to accumulate after the trigger input to CC1 of the DIGITAL terminal, the vertical sync signal is
reset and frame images are output.

(2. 1) 1 Pulse Trigger SYNC-RESET Picture Output Timing

Trigger*
1
(Internal VD)
RGB data
(video interval image)
FVAL
LVAL,
DVAL
*1: Externally input signal
*2: Exposure time is determined by the setting of "7. 2 (1.3) Changing each setting in E.TRG mode".
*3: VD is generated after 0 to 2H following the completion of the exposure period and the video is synchro-
nized to this and output.
Note:
When the next trigger is input before completion of the output of the video corresponding to the trig-
ger, there will be an effect on the video.
About 1 s
Exposure period*
Exposure completion
0 to 2H*
58H (Partial scanning OFF)
40H (Partial scanning 25fps)
56H (Partial scanning 30fps)
66H (Partial scanning 35fps)
78H (Partial scanning 40fps)
80H (Partial scanning 45fps)
86H (Partial scanning 50fps)
Negative polarity mode
Positive polarity mode
2
3
25
Table of Contents
loading
Need help?

Need help?

Do you have a question about the IK-TF9U and is the answer not in the manual?

Table of Contents