Philips D Series, 65BDL4511D, 75BDL4511D, 86BDL4511D Manual
![]()
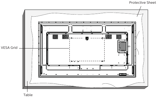
Unpacking and Installation
Unpacking
- This product is packed in a carton, together with the standard accessories.
- Any other optional accessories will be packed separately.
- As this product is high and heavy, the operation of moving the device is recommended to be performed by two technicians.
- After opening the carton, ensure that the contents are complete and in good condition.
Before Unpacking
- Please read and fully understand unpacking notice before installation.
- Please check the packing, there should be no any abnormality such as creak, dent mark.. etc.
- Please do necessary inspection before you move the display out of the carton.
- Always install the display by experienced technician to prevent any damage.
Notice
- Take the display out of the carton box by two adults with both hands.
- Please hold on handles.
![Philips - D Series - Unpacking Instructions - Hold on handles Unpacking Instructions - Hold on handles]()
- Please keep the display vertically when moving it.
![Philips - D Series - Unpacking Instructions - Keep display vertically Unpacking Instructions - Keep display vertically]()
- Place the display vertically and its weight should spread evenly on the surface.
![Philips - D Series - Unpacking Instructions - Place display vertically Unpacking Instructions - Place display vertically]()
- Please keep vertically, no bending and torsion during moving the display.
![Philips - D Series - Unpacking Instructions - Moving without bending Unpacking Instructions - Moving without bending]()
Package Contents
![]()
![]()
* The supplied power cord varies depending on destination.
Please verify that you received the following items with your package content:
- LCD display
- Quick start guide
- Remote control with AAA batteries
- Power cord
- RS232 cable
- RS232 daisy chain cable
- IR Sensor cable
- HDMI cable
- Philips logo plate
- USB cover
- AC Switch cover
- Cable Clip x 3PCS
* Differences according to regions.
Display design and accessories may differ from those illustrated above.
NOTES:
- For all other regions, apply a power cord that conforms to the AC voltage of the power socket and has been approved by and complies with the safety regulations of the particular country.
- You might like to save the package box and packing material for shipping the display.
Installation Notes
- Only use the power cable provided with this product. If an extension cord is required, please consult your service agent.
- The product should be installed on a flat surface, or the product may tip over. Leave a space between the rear of the product and the wall for proper ventilation. Do not install the product in a kitchen, bathroom or a place exposed to moisture, failure to do so may shorten the life of the internal parts.
- Do not install the product where it is 3000m and higher in altitude. Failure to do so may result in malfunctions.
Mounting on a Wall
![Philips - D Series - Mounting on a Wall Mounting on a Wall]()
To mount this display on a wall, a standard wall-mounting kit (commercially available) is required. It is recommended that you use a mounting interface that complies with TUV-GS and /or UL1678 standard in North America.
- Spread a protective sheet which was wrapped around the display when it was packed on a flat surface. Lay the display facedown on the protective sheet to facilitate your operation without scratching the screen.
- Ensure that you have all accessories necessary for any type of mounting (wall-mounting, ceiling mounting etc).
- Follow the instructions that come with the base mounting kit. Failure to follow correct mounting procedures could result in damage to the equipment or injury to the user or installer. Product warranty does not cover damage caused by improper installation.
- For the wall-mounting kit, use M8 mounting screws (with a length 15 mm longer than the thickness of the mounting bracket) and tighten them securely.
| VESA Grid |
| 65BDL4511D | 400(H) x 400(V) mm |
| 75BDL4511D | 600(H) x 400(V) mm |
| 86BDL4511D | 600(H) x 400(V) mm |
![]()
To prevent the display from falling:
- For wall or ceiling mounting, we recommend that you install the display with metal brackets which are commercially available. For detailed instructions about the installation, refer to the guide that come with the bracket.
- To prevent the display from falling in case of earthquake or other natural disaster, please contact the manufacturer of the bracket for the mounting location.
![Philips - D Series - Required space for ventilation Required space for ventilation]()
Required space for ventilation
Leave a space of 100 mm at the top, rear, right and left for ventilation.
Mounting in Portrait Orientation
![Philips - D Series - Mounting in Portrait Orientation Mounting in Portrait Orientation]()
This display can be installed in portrait orientation.
Rotate the display 90 degrees Counterclockwise. The "PHILIPS" logo should be on the right side when facing the display.
How to remove the logo
- Prepare a piece of paper with a cutting area of logo as a protector to prevent the front bezel from scratching.
![]()
- Use a knife and carefully remove the logo sticker with the paper placing beneath.
![]()
- Tear off the logo sticker.
![]()
NOTE: We recommend you contact a professional technician when installing the display on a wall. We are not responsible for any damage to the product if the installation is not performed by a professional technician.
Parts and Functions
Control Panel
![Philips - D Series - Parts and Functions - Control Panel Parts and Functions - Control Panel]()
- [
] button
Press this button to turn the display On or turn the display to standby mode. - [MUTE] button
Press this button to mute the sound or reactivate sound. - [INPUT] button
Choose the input source.
Confirm a selection in the OSD menu. - [
] button
Increase the adjustment while OSD menu is on, or increase the audio output level while OSD menu is off. - [
] button
Decrease the adjustment while OSD menu is on, or decrease the audio output level while OSD menu is off. - [
] button
Move the selected item one level up while the OSD menu is On. - [
] button
Move the selected item one level down while the OSD menu is On. - [MENU] button
Return to the previous menu while the OSD menu is On. This button can also be used to activate the OSD menu when the OSD menu is Off. - Remote control sensor and power status indicator
- Receives command signals from the remote control.
- Indicates the operating status of the display:
- Lights green when the display is turned on
- Lights red when the display is in standby mode
- Lights amber when the display enters APM mode
- When {SCHEDULE} is enabled, the light blinks green and red
- If the light blinks red, it indicates that a failure has been detected
- Lights off when the main power of the display is turned off
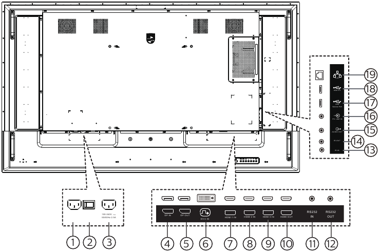
![Philips - D Series - Input/Output Terminals - 65BDL4511D Input/Output Terminals - 65BDL4511D]()
65BDL4511D
- AC IN
AC power input from the wall outlet. - MAIN POWER SWITCH
Switch the main power between On and Off. - AC OUT
AC power supply to the AC IN jack of a media player. - DisplayPort IN
DisplayPort video input - DisplayPort OUT
DisplayPort video output. - DVI-I IN
DVI-I video input. - HDMI 1 IN
HDMI video/audio input - HDMI 2 IN
HDMI video/audio input - HDMI 3 IN
HDMI video/audio input - HDMI OUT
HDMI video/audio output - RS232 IN
RS232 network input - RS232 OUT
RS232 network output for the loop-through function. - IR IN
IR signal input - IR OUT
IR signal output for the loop-through function.
NOTES:
- This display's remote control sensor will stop working if the jack [IR IN] is connected.
- To remotely control your A/V device via this display, refer to "IR Pass-through Connection" section for IR Pass Through connection.
- AUDIO OUT
Audio output to external AV device. - PC LINE IN
Audio input for VGA source (3.5mm stereo phone). - USB SERVICE PORT
Connect to USB storage for main board Firmware update.
NOTE: It's for updating firmware only. - USB 2.0 PORT
Connect your USB storage device and service port. - RJ-45 IN
LAN control function for the use of remote control signal from control center.
![Philips - D Series - Input/Output Terminals - 75BDL4511D/86BDL4511D Input/Output Terminals - 75BDL4511D/86BDL4511D]()
75BDL4511D/86BDL4511D
- AC OUT
AC power supply to the AC IN jack of a media player. - MAIN POWER SWITCH
Switch the main power between On and Off. - AC IN
AC power input from the wall outlet. - DisplayPort IN
DisplayPort video input - DisplayPort OUT
DisplayPort video output. - DVI-I IN
DVI-I video input. - HDMI 1 IN
HDMI video/audio input - HDMI 2 IN
HDMI video/audio input - HDMI 3 IN
HDMI video/audio input - HDMI OUT
HDMI video/audio output - RS232 IN
RS232 network input - RS232 OUT
RS232 network output for the loop-through function. - IR IN
IR signal input - IR OUT
IR signal output for the loop-through function.
NOTES:
- This display's remote control sensor will stop working if the jack [IR IN] is connected.
- To remotely control your A/V device via this display, refer to "IR Pass-through Connection" section for IR Pass Through connection.
- AUDIO OUT
Audio output to external AV device. - PC LINE IN
Audio input for VGA source (3.5mm stereo phone). - USB SERVICE PORT
Connect to USB storage for main board Firmware update.
NOTE: It's for updating firmware only. - USB 2.0 PORT
Connect your USB storage device and service port. - RJ-45 IN
LAN control function for the use of remote control signal from control center.
Remote Control
General functions
![Philips - D Series - Remote Control - General functions Remote Control - General functions]()
- [
] POWER button
[
] Turn the power On.
[
] Turn the power Off. - [PLAY] buttons
Fast Rewind/Play/Fast forward/Stop/Pause - [
] HOME button
Access the OSD menu. - [
] SOURCE button
Choose input source. Press [
] or [
] button to choose from Media Player, HDMI 1, HDMI 2, HDMI 3, DisplayPort, DVI-D or VGA. Press [OK] button to confirm and exit. - [
] LIST button
No function on this model. - [
] INFO button
Display information about current activity
NAVIGATION buttons
Navigate through menus and choose items. - [OK] button
Confirm an entry or selection. - [
] BACK button
Return to the previous menu page or exit from the previous function. - [
] MUTE button
Press to turn the mute function on/off.
COLOR buttons
Choose tasks or options - [NUMERIC] buttons
Enter text for network setting, and set up ID for ID mode - [
] FORMAT button
Change zoom mode. - [
] OPTIONS button
Access currently available options, picture and sound menus. - [
] POINTER button
No function on this model. - [
] ADJUST button
Access currently available options, picture and sound menus. - [
] [
] VOLUME button
Adjust the volume.
ID Remote Control
![Philips - D Series - Remote Control - ID Remote Control Remote Control - ID Remote Control]()
Set the remote control ID if you intend to use this remote control on several different displays.
Press [ID] button. The red LED blinks twice.
- Press [ID SET] button for more than 1 second to enter the ID Mode. The red LED lights up.
Press the [ID SET] button again to exit from ID mode. The red LED lights off.
Press the digit numbers [0] ~ [9] to select the display you want to control.
For example: press [0] and [1] for display No.1, press [1] and [1] for display No.11.
The numbers available are from [01] ~ [255].
- Not pressing any button within 10 seconds will exit the ID Mode.
- If a wrong button is pressed, wait 1 second after the red LED lights off and then lights up again, then press the correct digits again.
- Press [ENTER] button to confirm. The red LED blinks twice and then lights off.
NOTE:
- Press [NORMAL] button. The green LED blinks twice, indicating the display is in normal operation.
- It is necessary to set up the ID number for each display before selecting its ID number.
- Use "
" (pause) key on the remote control to freeze the screen. Use "
" (play) key on the remote control to unfreeze the screen. - The "freeze" feature only can be adopted on "real" video sources like VGA, AV, YPbPr, HDMI, DVI, DP.
- Any operation on the remote control or video mode change will unfreeze the screen.
Inserting the batteries in the remote control
The remote control is powered by two 1.5V AAA batteries.
To install or replace batteries:
- Press and then slide the cover to open it.
- Insert batteries with the correct polarity (+) and (-).
- Replace the cover.
![]()
Incorrect use of batteries may cause leakage or explosion. Be sure to follow the instructions below:
- Insert "AAA" batteries with the correct polarity (+ and -).
- Do not mix battery types.
- Do not use a new battery with a used one together. Otherwise, it may cause leakage or shorten the life of the batteries.
- Remove the dead batteries immediately to avoid battery leakage in the battery compartment. Do not touch exposed battery acid, as it may cause injury to your skin.
- Disposal of a battery into fire or a hot oven, or mechanically crushing or cutting of a battery, that can result in an explosion; leaving a battery in an extremely high temperature surrounding environment that can result in an explosion or the leakage of flammable liquid or gas; and a battery subjected to extremely low air pressure that may result in an explosion or the leakage of flammable liquid or gas.
NOTE: Remove the batteries from the battery compartment when not using for an extended period of time.
Handling the remote control
- Do not drop or apply shock to the remote control.
- Do not allow any liquid to get inside the remote control. If water has entered the remote control, wipe the remote control with a dry cloth immediately.
- Do not place the remote control near heat and steam sources.
- Do not attempt to disassemble the remote control, unless you need to place batteries in the remote control.
Operating range of the remote control
![Philips - D Series - Operating range of the remote control Operating range of the remote control]()
Pointing the remote control at the remote sensor on the display.
Use the remote control within 5 m from the sensor on the display at an angle of 20 degrees from the left and right.
NOTE:
- The remote control may not function properly when the remote control sensor on the display is under direct sunlight or strong illumination, or when an obstacle blocks the signal transmission.
- Use an IR sensor cable for better performance of the remote control. (Refer to "IR connection" for details)
USB Cover
- Use the USB cover and screws to cover the USB stick.
65BDL4511D
- Release the screw as shown. Keep it in a suitable place.
![]()
- Plug the USB stick.
- Install the USB cover.
- Use the screw provided to fix the USB cover.
75BDL4511D/86BDL4511D
- Release the screw as shown. Keep it in a suitable place as it will be used later for fixing the USB cover.
![]()
- Plug the USB stick.
- Install the USB cover.
- Use the screw provided to fix the USB cover.
- Maximum USB stick size recommended:
20(W)x10(H)x60(L) mm
![]()
AC Switch Cover
- Use AC Switch Cover to cover the AC switch.
- Install the AC Switch Cover.
- Fix the AC Switch Cover with the screw in step 1.
Connecting External Equipment
![Philips - D Series - Connecting Multimedia Player Connecting Multimedia Player]()
Using HDMI video input
Connecting a PC
![Philips - D Series - Connecting a PC - Using DVI input Connecting a PC - Using DVI input]()
![Philips - D Series - Connecting a PC - Using HDMI input Connecting a PC - Using HDMI input]()
![]()
Connecting Multiple Displays in a Daisy-chain Configuration
You can interconnect multiple displays to create a daisy-chain configuration for applications such as a menu board.
![Philips - D Series - Display control connection Display control connection]()
Display control connection
Connect the [RS232 OUT] connector of DISPLAY 1 to the [RS232 IN] connector of DISPLAY 2.
IR connection
![Philips - D Series - IR connection IR connection]()
NOTE:
This display's remote control sensor will stop working if the [IR IN] is connected.
IR Pass-through Connection
![Philips - D Series - IR Pass-through Connection IR Pass-through Connection]()
Wire-connecting to Network
![Philips - D Series - Wire-connecting to Network Wire-connecting to Network]()
Network Settings:
- Switch the router on and enable its DHCP setting.
- Connect the router to this display with an Ethernet cable.
- Press [
] HOME button on the remote control, then select Setup. - Select Connect to network, then press [OK] button.
- Wait until this display finds the network connection.
- If the "End User License Agreement" window prompts, accept the agreement.
NOTE: Connecting with a shielded CAT-5 Ethernet cable to comply with the EMC directive.
Operation
NOTE: The control button described in this section is mainly on the remote control unless specified otherwise.
Play multimedia files from USB device
- Connect your USB device to the USB port on the display.
![Philips - D Series - Playing multimedia files from USB device - Step 1 Playing multimedia files from USB device - Step 1]()
- Press [
] SOURCE button, choose Media Player, and press [OK] button.
- The playable files for the connected USB device will be detected automatically. The files are automatically sorted into 3 types: Photo, Music and Movie.
![Philips - D Series - Playing multimedia files from USB device - Step 2 Playing multimedia files from USB device - Step 2]()
- Press [
] or [
] button to choose the item. Press [OK] button to enter its play list. - Press [
], [
], [
] or [
] button to choose a file. Press [OK] or [
] button to start playing. - Follow the on-screen instruction to control the play option.
- Press [PLAY] buttons (
) to control playing.
![Philips - D Series - Playing multimedia files from USB device - Step 3 Playing multimedia files from USB device - Step 3]()
- Press [
], [
], [
] or [
] button to choose "Return" item then press [OK] button to return to the top layer.
An overview of the On-Screen Display (OSD) structure is shown below. You can use it as a reference for further adjustment of your display.
![]()
- Press [
] button on the remote control to display the OSD menu. - Press [
] or [
] button to select the item to adjust. - Press [OK] or [
] button to enter the submenu. - In the submenu, press [
] or [
] button to toggle between items, press [
] or [
] button to adjust the settings. If there is a submenu, press [OK] or [
] button to enter the submenu. - Press [
] button to return to the previous menu, or press [
]button to exit from the OSD menu.
- Press [MENU] button to display the OSD menu.
- Press [
] or [
] button to select the item to adjust. - Press [
] button to enter the submenu. - In the submenu, press [
] or [
] button to toggle between items, press [
] or [
] button to adjust the settings. If there is a submenu, press [
] button to enter the submenu. - Press [MENU] button to return to the previous menu, or keep pressing [MENU] button to exit from the OSD menu.
![Philips - D Series - OSD Menu Overview - Picture menu OSD Menu Overview - Picture menu]()
Brightness
Adjust the brightness of this display's backlight.
Contrast
Adjust the contrast ratio for the input signal.
Sharpness
This function is digitally capable to keep a distinct image at all times.
Adjust the sharpness of the picture for each picture mode.
Black Level
Adjust the image brightness for the background.
NOTE: sRGB picture mode is standard and cannot be changed.
Tint (Hue)
Adjust the tint of the screen.
Press + button the flesh tone color becomes greenish.
Press - button the flesh tone color becomes purplish.
NOTE: VIDEO mode only.
Color(Saturation)
Adjust the color of the screen.
Press + button to increase color depth.
Press - button to decrease color depth.
NOTE: VIDEO mode only
Noise Reduction
Adjust the noise reduction level.
Gamma
Select a display gamma. It refers to the brightness performance curve of signal input. Choose from {Native} / {2.2} / {2.4} / {s gamma} / {D-image}.
NOTE: sRGB picture mode is standard and cannot be changed.
Color Temperature
It is used to adjust the color temperature.
The image becomes reddish as the color temperature decreases, and becomes bluish as the color temperature increases.
Smart Picture
PQ setting
PC mode: {Standard} / {Highbright} / {sRGB}.
Video mode: {Standard} / {Highbright} / {Cinema}.
Smart Power
Smart Power control is not relative to brightness control:
- Initial setting Brightness
70 (in the range from 0-100)
Power consumption 70% of maximum power consumption - Smart Power
OFF: no adaptation
MEDIUM: 65% of power consumption relative to current settings
HIGH: 80% of power consumption relative to current settings
Scan Mode
Change the display area of the image.
Picture Reset
Reset all settings in the Picture menu.
Select "Yes" and press "SET" button to restore to factory preset data.
Press "EXIT" button to cancel and then return to the previous menu.
![Philips - D Series - OSD Menu Overview - Screen menu OSD Menu Overview - Screen menu]()
H. Position
Control Horizontal Image position within the display area of the LCD.
Press + button to move screen to right.
Press - button to move screen to left. NOTE: VGA input only.
V. Position
Control Vertical Image position within the display area of the LCD.
Press + button to move screen to up.
Press - button to move screen to down. NOTE: VGA input only.
Clock
Press + button to expand the width of the image on the screen to the right.
Press - button to narrow the width of the image on the screen to the left.
NOTE: VGA input only.
Clock Phase
Improves focus, clarity and image stability by increasing or decreasing this setting. NOTE: VGA input only.
Zoom Mode
PC mode: {Full} / {4:3} / {1:1} / {16:9}/ {21:9}/ {Custom}.
Video mode: {Full} / {4:3} / {1:1} / {16:9}/ {21:9}/ {Custom}.
*Zoom mode setting is defined by input. If input in multiwindows, the setting will apply for windows with the same input.
The INFO OSD will show the latest setting.
| Full This mode restores the correct proportions of pictures transmitted in 16:9 using the full screen display. |
| 4:3 The picture is reproduced in 4:3 format and a black band is displayed on either side of the picture. |
| 1:1 This mode displays the image pixelby-pixel on screen without scaling the original image size. |
| 16:9 The picture is reproduced in 16:9 format and a black band at the top and bottom. |
| 21:9 The picture is reproduced in 21:9 format and a black band at the top and bottom. |
| | Custom Choose to apply the custom zoom settings in the Custom Zoom submenu. |
Custom Zoom
You can use this function to further customize the zoom settings to suit the image you want to display.
NOTE: This item is functional only when the {Zoom mode} is set to {Custom}.
| Zoom Expands the horizontal and vertical sizes of the image simultaneously. |
| H zoom Expands the horizontal size of the image only. |
| V zoom Expands the vertical size of the image only. |
| H position Moves the horizontal position of the image left or right. |
| V position Moves the vertical position of the image up or down. |
Auto Adjust
Press "Set" to detect and adjust H position, V position, Clock, Phase automatically.
NOTE: VGA input only.
Screen Reset
Reset all settings in the Screen menu to factory preset values.
![Philips - D Series - OSD Menu Overview - Audio menu OSD Menu Overview - Audio menu]()
Balance
Adjust to emphasize left or right audio output balance.
Treble
Adjust to increase or decrease higher-pitched sounds.
Bass
Adjust to increase or decrease lower-pitched sounds.
Volume
Adjust the volume.
Audio Out Volume
Adjust to increase or decrease the line out audio output level. Minimum volume ≤ Volume ≤ Maximum volume
NOTE: This function will be disabled when Audio Out Sync is ON.
Volume Maximum
Adjust your own limitation for the maximum volume setting.
Volume Minimum
Adjust your own limitation for the minimum volume setting.
Mute
Turn the mute function on/off.
Speaker
Turn the internal speaker on/off.
NOTE: This function is only available when "Audio Out Sync" is on.
Sync. Volume
Enable/disable audio out (line out) volume adjustability to sync with internal speakers volume, but PD Internal speaker sound will be forced to be mute.
Audio source
Select the audio input source.
Analog: audio from audio input.
Digital: audio from HDMI/DVI audio.
DisplayPort: audio from DP
Audio Reset
Reset all settings in the Audio menu to factory preset values.
![Philips - D Series - OSD Menu Overview - Configuration1 menu OSD Menu Overview - Configuration1 menu]()
Switch on State
Select the display status when you connect the power cord next time.
- {Power off} - The display will remain off when the power cord is connected to a wall outlet.
- {Forced on} - The display will turn on when the power cord is connected to a wall outlet.
- {Last status} - The display will return to the previous power status (on/off/standby) when removing and replacing the power cord.
Panel Saving
Choose to enable the panel saving functions and thus reduce the risk of "image persistence" or "ghost-imaging".
- {Brightness} - Select {On} and the image brightness will be reduced to an appropriate level. The Brightness setting in the Picture menu will be unavailable when selected.
- {Pixel shift} - Select the time interval ({Auto} / {10 - 900} Seconds / {Off}) for the display to slightly expand the image size and shift the position of pixels in four directions (up, down, left, or right).
RS232 routing
Select the network control port.
Choose from: {RS232} / {LAN ->RS232}.
Boot on Source
Select the source when booting up.
WOL
Choose to turn on or off the wake on LAN function.
Choose from: {Off} / { On}
Light Sensor (require Philips accessory CRD41 External Sensor Box)
Choose to turn on or off backlight adjustment according to environment brightness. Choose from: {Off} / { On}
Human Sensor (require Philips accessory CRD41 External Sensor Box)
This function will turn the backlight On when it senses the presence of human and turn it off after a specified period of time.
The options are:
- {Off} (Default), {10 Min.}, {20 Min.}, {30 Min.}, {40 Min.}, {50 Min.}, {60 Min.}
Power LED Light
Select {Off} to turn off the indicator.
Network Settings
- DHCP Enable -> Cannot modify IP address/Subnet mask/ Default gateway
- DHCP Disable-> Can manually input IP address/Subnet mask/Default gateway.
Configuration1 reset
Reset all settings in Configuration1 menu to the factory preset values.
Factory reset
Reset all settings in the OSD menus of {Picture}, {Screen}, {Audio}, {PIP}, {Configuration1}, {Configuration2}, and {Advanced option} to the factory preset values.
Press [
] or [
] button to select {Reset}, and press [OK] button to do the reset.
![Philips - D Series - OSD Menu Overview - Configuration2 menu OSD Menu Overview - Configuration2 menu]()
OSD turn off
Set the period of time the OSD (on-screen display) menu stays on the screen.
The options are: {5 ~ 100} seconds.
OSD Transparency
Adjust OSD transparency.
- {0} - Transparency off.
- {1-100} - Transparency level 1-100
Information OSD
Set the period of time the information OSD is displayed on the upper right corner of the screen. The information OSD will display when input signal is changed.
The information OSD will remain on the screen with {Off} selection.
The options are: {1 - 60} seconds.
Logo
Choose to enable or disable the picture of Logo when turning on your display.
The options are: {Off} /{On}
Monitor ID
Set the ID number for controlling the display via the RS232C connection. Each display must have a unique ID number when multiple sets of this display are connected. Monitor ID number range is between 1 to 255.
The option are: {Monitor group} / {Tiling matrix} / {Auto ID}
![Philips - D Series - OSD Menu Overview - Monitor ID setting OSD Menu Overview - Monitor ID setting]()
- {Monitor group}
The options are: {1-254} - {1-254} – {Monitor group} are supported. The default setting is 1.
- {Tiling matrix}
Refer to the following example for tiling matrix sets as 4: Note that a splitter or signal extension may be required depending on the number of display installed or other conditions. Please consult your service agent for detail instructions on installation. - Tiling matrix number range is between 1 to 15. 1 is default setting. The {Auto ID} setup function enables setting up {Monitor ID} of connected machine according to {Tiling matrix} settings.
Example: Tiling matrix sets as 4
![Philips - D Series - Tiling matrix sets as 4 Tiling matrix sets as 4]()
- {Auto ID}
- The option are: {Start} / {End}. The default is {End}.
- Switch to Start option to set up IDs of machines backward from current one.
- Once the setup is completed, the option exits to End automatically.
- To use this function, serial connect all machines with RS232 cable and set their Control ports to RS232 too.
Heat Status
This function allows you to check the thermal status at any time.
Monitor Information
Shows information about your display, including Input source, Resolution, Model name, SW version, serial number, operation hours and MAC address.
![Philips - D Series - OSD Menu Overview - Monitor Information OSD Menu Overview - Monitor Information]()
DP version
DisplayPort support mode.
The options are:
- {DP 1.1} (Default): DP 1.1 single stream(clone mode)
- {DP 1.2}: DP 1.2
NOTE:
- The DP version must be set the same for all daisy chain displays.
- For 3840x2160, the dot clock timing should be 533MHz.
- DP 1.1 not support 4K/60Hz timing.
OSD Rotation
Landscape/Portrait
Language
Set OSD menu language.
Configuration2 reset
Reset all settings in Configuration2 menu to the factory preset values.
![Philips - D Series - OSD Menu Overview - Option menu OSD Menu Overview - Option menu]()
Input Resolution
Set the resolution of the VGA input. This is only required when the display is unable to detect the VGA input resolution correctly.
NOTE: This item is functional for VGA input only. The options are:
- {1024x768 / 1280x768 / 1360x768 / 1366x768}
- {1400x1050 / 1680x1050}
- {1600x1200 / 1920x1200}
- {Auto}: Determines the resolution automatically.
The selected settings will become effective after turning off the power and turning it on again.
IR Control
Select the operation mode of the remote control when multiple displays are connected via an RS232C connection.
- {Normal} - All displays can be operated normally by the remote control unit.
- {Primary} - Designate this display as the primary display for remote control operation. Only this display can be operated by the remote control. (In primary mode, IR key will always be processed regardless the monitor id/group settings).
- {Secondary} - Designate this display as the secondary display. This display can not be operated by the remote control, and will only receive the control signal from the primary display via the RS232 connection.
- {Lock All} / {Lock all but Volume} / {Lock all but Power} / {Lock all except PWR & VOL}- Lock the remote control function of this display. To unlock, press and hold the [
] INFO button on the remote control for 6 (six) seconds.
Keyboard Control
Choose to enable or disable the display keyboard (control buttons) function.
- {Unlock} - Enable the keyboard function.
- {Lock All} / {Lock all but Volume} / {Lock all but Power} / {Lock all except PWR & VOL} - Disable the keyboard function.
NOTE: "Keyboard Control Lock Mode" This function completely disables the access to all Keyboard Control functions. To enable or disable the keyboard control lock, press both [
] and [
] buttons and hold down continuously for more than 3 seconds.
Tiling
With this function you can create a single large-screen matrix (video wall) that consists of up to 225 sets of this display (up to 15-sets on the vertical and 15-sets on the horizontal sides). This function requires a daisy-chain connection.
![Philips - D Series - Tiling - Settings Tiling - Settings]()
![Philips - D Series - Tiling - 2x2 screen matrix example Tiling - 2x2 screen matrix example]()
Example: 2 x 2 screen matrix (4 displays)
H monitors = 2 displays
V monitors = 2 displays
![Philips - D Series - Tiling - 5x5 screen matrix example Tiling - 5x5 screen matrix example]()
Example: 5 x 5 screen matrix (25 displays)
H monitors = 5 displays
V monitors = 5 displays
- {Switch on delay} - Set the power-on delaying time (in seconds). The default option {Auto} allows a sequential powering-on for each display by their ID number when multiple displays are connected. The options are: {Off/ Auto/2-255}
- Brightness: {Normal}/{ACS}
{Normal}: Apply OSD brightness value (backlight) {ACS}: Apply brightness value (backlight) which is adjusted by MIC tool. The default value before adjustment is the same as OSD brightness value, e.g., 70) Some brightness (backlight) settings cannot be adjusted by OSD. Please refer to Picture Menu Backlight setting priority. - {Enable} - Choose to enable or disable the Tiling function. If enabled, the display will apply the settings in {H monitors}, {V monitors}, {Position}, and {Frame comp.}.
- {H monitors} - Select the number of displays on the horizontal side.
- {V monitors} - Select the number of displays on the vertical side.
- {Position} - Select the position of this display in the screen matrix.
- {Frame comp. Top} - set the pixel numbers of top frame compensation
- {Frame comp. Bottom} - set the pixel numbers of bottom frame compensation
- {Frame comp. Left} - set the pixel numbers of left frame compensation
- {Frame comp. Right} - set the pixel numbers of right frame compensation
- { Frame comp.} - Choose to turn the frame compensation function on or off. If selected {Yes}, the display will adjust the image to compensate for the width of the display bezels in order to accurately display the image.
Off Timer
Set automatically power off time (in hours).
Date and Time
Set the current date and time for the display's internal clock.
NOTES:
The definition and behavior of the Daylight saving time:
The current implementation of daylight saving is a reminder tool for the user who doesn't know how to adjust the clock of daylight saving.
It does not adjust the real time clock automatically. The problem is that there are no standard rules on when to adjust the clock defined by region or country. To solve this problem, the user must be able to set the daylight saving start/end date. When daylight saving correction is on (user selectable) then the real time clock should be adjusted at the time set of the daylight saving on/off date. At the start date of daylight saving, the clock should be adjusted 1 hour forward at 2 o'clock. At the end date of daylight saving, the clock should be adjusted 1 hour backward at 2 o'clock.
The existing daylight on/off menu should be replaced by the following menu structure:
The menu item {Daylight saving} opens the submenu that contains the following items:
- Menu item {Daylight saving start date} Selection item {1st, 2nd, 3rd, 4th, last} Sunday of selection item {1-12 month}
- Menu item {Daylight saving stop date} Selection item {1st, 2nd, 3rd, 4th, last} Sunday of selection item {1-12 month}
- Menu item {Correction time} Selection item {0.5, 1.0, 1.5, 2.0} hour
- Menu item {Daylight saving} Selection item {on, off}
When "daylight saving" is "on", the real time clock will be adjusted automatically at the daylight saving time (e.g. April 5, 2015, 02.00 o'clock: time will be set 1 hour later or October 25, 2015, 02.00 o'clock: time will be set 1 hour earlier).
Schedule
This function allows you to program up to 7 (seven) different scheduled time intervals for the display to activate.
You can select:
- The time for the display to turn On and Off.
- The days in a week for the display to activate.
- Which input source the display will use for each scheduled activation period.
NOTE: It is recommended that you set up the current date and time in the {Date and time} menu before using this function.
- Press [OK] or [
] button to enter the submenu. - Press [
] or [
] button to select a schedule item (item number 1 - 7), and press [OK] or [
] button to enter the submenu. - {Status} - Press [
] or [
] button to select the status On or Off. - {Source} - Press [
] or [
] button to select the input source. - {On Time} - Press [
] or [
] button to adjust and the display will turn on at the specified time. - {Off Time} - Press [
] or [
] button to adjust and the display will turn off at the specified time. Leave hour and minute options empty if you do not want to use the function of power-on or power-off schedule. - {Repeat Modes} - Press [
] button to select which day in a week this schedule item will take effect, and then press the [OK] button.
{USB Play List} - Press [
] or [
] button to select playlist index for Media Player source.
None: no playlist, autoplay function depends on {OPTION} -> {USB Autoplay}.
1~7: playlist number.
USB Autoplay: autoplay function.
NOTE:
The scheduler cannot work cross midnight in one schedule with no repeats or only one schedule day is selected.
- For additional schedule settings, press [
], then repeat the steps above. A check mark in the box next to the number of the schedule item indicates that the selected schedule is in effect.
NOTES:
- If the schedules overlap, the scheduled power-on time takes priority over scheduled power-off time.
- If there are two schedule items programmed for the same time, the highest numbered schedule takes priority. For example, if schedule items #1 and #2 both set the display to power on at 7:00 AM and off at 5:00 PM, then only schedule item # 2 will take effect.
HDMI with One Wire
CEC control.
- {Off} - Disable CEC.(Default)
- {On} - Enable CEC.
Auto Signal Detection
This function allows the display to detect and display available signal sources automatically.
- {Off} - Once an input is connected, it can only be selected manually.
If the selected input has signal, set the system to display the image automatically according to the search order of each option.
The options are: {Auto} / {Failover}
- {Auto}: Dispalyport->VGA->DVI-I->HDMI1->HDMI2->HDMI3->Media Player
- {Failover}
- Failover 1: User-defined setting. Default: HDMI 1.
- Failover 2: User-defined setting. Default: HDMI 1.
- Failover 3: User-defined setting. Default: HDMI 1.
- Failover 4: User-defined setting. Default: HDMI 1.
- Failover 5: User-defined setting. Default: HDMI 1.
- Failover 6: User-defined setting. Default: HDMI 1.
- Failover 7: User-defined setting. Default: HDMI 1.
If the primary signal is lost then the display begin failover by searching the next available source that is defined in the priority list.
Please note that failover will suspend under the following conditions and failover will resume when signal is lost again.
- Boot On Source: When the display is powered on, it will go to the source defined in this OSD option.
- Scheduler: When the display is powered on by scheduler, it will go to the corresponding source according to the current time.
- User operation: No matter what current source it is, when user manually changes source, the failover will suspend.
To make sure failover starts from the 1st priority source after powering on, please set the 1st priority source as boot on source too.
Power Save
Mode 1 [TCP off, WOL on, auto off]
Mode 2 [TCP off, WOL on, auto on/off]
Mode 3 [TCP on, WOL off, auto on/off]
Mode 4 [TCP on, WOL off, no auto on/off]
USB Autoplay
Choose to play source type. The options are: {Off} / {On}.
NOTE:
To use USB Autoplay
- Create a folder which should be named as "autoplay" in the USB disk.
- Put the sources(PHOTO/Movie) which should be named as alphabet and digital in the autoplay folder.
- After boot on or inserting USB on the system, USB Autoplay function starts automatically.
Slideshow Duration
Duration of each picture for USB autoplay and USB Play List.
USB Play List
Choose 1 playlist to play, support up to 7 playlists.
USB Cloning
Copy PD settings from one set to another.
Import: Import settings from another set.
Export: Export settings to another set.
Firmware update
Update firmware via USB disk.
Option Reset
Reset all settings in the Option menu to factory preset values.
USB Multimedia Formats
| Video format |
| Video Codec | Resolution | Bit Rate |
| MPEG1/2 | 1080P@30fps | 40Mbps |
| H.264 | 1080P@30fps | 50Mbps |
| WMV3 | 1080P@30fps | 40Mbps |
| Motion JPEG | 640x480@30fps | 40Mbps |
| Audio format |
| Audio Codec | Sampling Rate | Channel | Bit Rate |
| MPEG1/2 Layer1 | 16KHz-48KHz | Up to 2 | 32Kbps-448Kbps |
| MPEG1/2 Layer2 | 16KHz-48KHz | Up to 2 | 8Kbps-384Kbps |
| MPEG1/2 Layer3 | 16KHz-48KHz | Up to 2 | 8Kbps-320Kbps |
| AAC, HEAAC | 8KHz-48KHz | Up to 5.1 | 32Kbps-448Kbps |
| Photo format |
| Image | Resolution |
| JPEG | 3840x2160 |
| PNG | 3840x2160 |
| BMP | 3840x2160 |
NOTES:
- Sound or video may not work if the contents have a standard bit rate/frame rate above the compatible Frame/sec listed in the table above.
- Video content with a Bit rate or Frame rate larger than the rate specified in the table above can cause choppy video during playback.
HDCP support table
| Input Source | HDMI Ver | HDCP 1.4 | HDCP 2.2 |
| DVI | HDMI 1.4b | V | X |
| HDMI1 | HDMI 1.4b | V | X |
| HDMI 2.0 | V | V |
| HDMI2 | HDMI 1.4b | V | X |
| HDMI 2.0 | V | V |
| HDMI3 | HDMI 1.4b | V | X |
| HDMI 2.0 | V | V |
Timing support:
| Item | Resolution | H.Freq. (KHz) | V.Freq. (Hz) |
| 1 | 720×400 @70Hz DOS | 31.469 | 70.087 |
| 2 | 640×480 @60Hz DMT | 31.469 | 59.94 |
| 3 | 640×480 @67Hz MAC | 35 | 66.667 |
| 4 | 640×480 @72Hz DMT | 37.861 | 72.809 |
| 5 | 640×480 @75Hz DMT | 37.5 | 75 |
| 6 | 800×600 @56Hz DMT | 35.156 | 56.25 |
| 7 | 800×600 @60Hz DMT | 37.879 | 60.317 |
| 8 | 800×600 @72Hz DMT | 48.077 | 72.188 |
| 9 | 800×600 @75Hz DMT | 46.875 | 75 |
| 10 | 1024×768 @60Hz DMT | 48.363 | 60.004 |
| 11 | 1024×768 @70Hz DMT | 56.476 | 70.069 |
| 12 | 1024×768 @75Hz DMT | 60.023 | 75.029 |
| 13 | 1152×864 @75Hz DMT | 67.5 | 75 |
| 14 | 1152×870 @75Hz MAC | 68.681 | 75.062 |
| 15 | 1280×720 @60Hz CVT16:9 | 44.772 | 59.855 |
| 16 | 1280x800 @60Hz CVT16:10 | 49.702 | 59.81 |
| 17 | 1280×1024 @60Hz DMT | 63.981 | 60.02 |
| 18 | 1440×900 @60Hz CVT16:10 R | 55.469 | 59.901 |
| 19 | 1440×900 @60Hz CVT16:10 | 55.935 | 59.887 |
| 20 | 1600×1200 @60Hz CVT16:9 | 75 | 60 |
| 21 | 1680×1050 @60Hz CVT16:9 R | 64.674 | 59.883 |
| 22 | 1680×1050 @60Hz CVT16:9 | 65.29 | 59.954 |
| 23 | 1920×1080 @60Hz CVT-RB / XBOX360 | 66.7 | 60 |
| 24 | 1920×1080 @60Hz DMT-RB | 67.5 | 60 |
| 25 | 480P@60Hz | 31.469 | 59.94 |
| 26 | 720P@60Hz | 44.955 | 59.94 |
| 27 | 1080I@60Hz | 33.716 | 59.94 |
| 28 | 1080P@60Hz | 67.433 | 59.94 |
| 29 | 576P@50Hz | 31.25 | 50 |
| 30 | 720P@50Hz | 37.5 | 50 |
| 31 | 1080I@50Hz | 28.125 | 50.08 |
| 32 | 1080P@50Hz | 56.25 | 50 |
| 33 | 3840x2160@30 | 67.5 | 30 |
| 34 | 3840x2160@60 | 135 | 60 |
- The PC text quality is optimum in UHD mode (3840 x 2160, 60Hz).
- Your PC display screen might appear different depending on the manufacturer (and your particular version of Windows).
- Check your PC instruction book for information about connecting your PC to a display.
- If a vertical and horizontal frequency-select mode exists, select 60Hz (vertical) and 31.5KHz (horizontal). In some cases, abnormal signals (such as stripes) might appear on the screen when the PC power is turned off (or if the PC is disconnected). If so, press the [INPUT] button to enter the video mode. Also, make sure that the PC is connected.
- When horizontal synchronous signals seem irregular in RGB mode, check PC power saving mode or cable connections.
- The display settings table complies to the IBM/VESA standards, and based on the analog input.
- The DVI support mode is regarded as same to the PC support mode.
- The best timing for the vertical frequency to each mode is 60Hz.
Pixel Defect Policy
We strive to deliver the highest quality products and use some of the industry's most advanced manufacturing processes whilst practicing stringent quality control. However, pixel or sub-pixel defects on the PDP / TFT panels used in Plasma- & LCD- displays are sometimes unavoidable. No manufacturer can guarantee that all panels will be free from pixel defects, but Philips guarantees that any Plasma- & LCD- displays with an unacceptable number of defects will be repaired during the warranty period in line with your local guarantee conditions.
This notice explains the different types of pixel defects and defines the acceptable defect level for the LCD screen. In order to qualify for repair under warranty, the number of pixel defects must exceed a certain level as shown in the reference table. If the LCD screen is within specification a warranty exchange / claim back will be refused. Additionally, because some types or combinations of pixel defects are more noticeable than others, Philips sets even higher quality standards for those.
Pixels and Sub-Pixels
A pixel, or picture element, is composed of three sub-pixels in the primary colors of red, green and blue. Many pixels together form an image. When all sub-pixels of a pixel are lit, the three colored sub-pixels together appear as a single white pixel. When all are dark, the three colored sub-pixels together appear as a single black pixel. Other combinations of lit and dark sub-pixels appear as single pixels of other colors.
![]()
Types of Pixel Defects and Dot Definition
Pixel and sub-pixel defects appear on the screen in different ways. There are three categories of pixel defects and several types of sub-pixel defects within each category.
Dot definition = What is a defective "Dot"?:
One or more defective, adjacent sub-pixel are defined as one "dot". The no. of defective sub-pixels are not relevant to define a defective dot. This means that a defective dot can consist of one, two or three defective sub-pixels which can be dark or lit.
![]()
One dot = One Pixel; consists of three sub-pixels of Red, Green, and Blue.
Bright Dot Defects
Bright dot defects appear as pixels or sub-pixels that are always lit or "on". These are the examples of bright dot defects:
![]() One lit red, green or blue sub pixel | ![]() Two adjacent lit sub pixels: Red + Blue = Purple Red + Green = Yellow Green + Blue = Cyan (Light Blue) | ![]() Three adjacent lit sub pixels (one white pixel) |
Dark Dot Defects
Black dot defects appear as pixels or sub-pixels that are always dark or "off". These are the examples of black dot defects:
![]() One dark dot | ![]() Two adjacent dark dots = 1 pair of dark dots | ![]() Two dark dots, specifications defines the minimum distance between dark dots |
Proximity of Pixel Defects
Because pixel and sub-pixels defects of the same type that are nearby one another may be more noticeable, Philips also specifies tolerances for the proximity of pixel defects. In the table below you can find specifications about:
- Allowed amount of adjacent dark dots = (adjacent dark dots =1 pair of dark dots)
- Minimum distance between dark dots
- Total no. of all defective dots
Pixel Defect Tolerances
In order to qualify for repair due to pixel defects during the warranty period, a PDP / TFT panel in a Philips Plasma / LCD- display must have pixel or sub-pixel defects exceeding the tolerances listed in the following table.
| BRIGHT DOT EFFECT | ACCEPTABLE LEVEL |
| 1 lit sub pixel | 2 |
| BLACK DOT EFFECT | ACCEPTABLE LEVEL |
| 1 dark sub pixel | 10 |
| TOTAL DOT DEFECTS OF ALL TYPES | 12 |
NOTE: * 1 or 2 adjacent sub pixel defects = 1 dot defect
MURA
Dark spots or patches may occasionally appear on some liquid crystal display (LCD) panels. This is known within the industry as Mura, which is a Japanese term for "unevenness." It is used to describe an irregular pattern or area in which uneven screen uniformity appears under certain conditions. Mura is a result of the deterioration of the liquid crystal alignment layer and is most commonly caused by long-term operation under high ambient temperatures. It is an industry- wide phenomenon and Mura is not repairable. It is also not covered by our warranty terms.
Mura has been around since the introduction of LCD technology and with screens getting bigger and in operation 24/7, many displays are running in low light conditions. This all adds to the possibility of Mura affecting displays.
HOW TO SPOT MURA
There are many symptoms of Mura and also multiple causes. Several of these are listed below:
- Impurities or foreign particles in the crystal matrix
- Uneven distribution of LCD matrix during manufacturing
- Non-uniform luminance distribution of the backlight
- Panel assembly induced stress
- Flaws within the LCD cells
- Thermal induced stress - high temperature operation over long periods of time
HOW TO AVOID MURA
Although we can not guarantee the complete eradication of Mura every time, in general the appearance of Mura can be minimized by these methods:
- Lower the backlight brightness
- Use a screen saver
- Reduce the ambient temperature around the unit
Cleaning
![]()
Caution When Using the Display
![]()
Do not bring your hands, face or objects close to the ventilation holes of the display. The top of the display is usually very hot due to the high temperature of exhaust air being released through the ventilation holes. Burns or personal injuries may occur if any body parts are brought too close. Placing any object near the top of the display could also result in heat related damage to the object as well as the display itself. ![burn hazard]()
![shock hazard]()
Be sure to disconnect all cables before moving the display. Moving the display with its cables attached may damage the cables and thus cause fire or electric shock. - Disconnect the power plug from the wall outlet as a safety precaution before carrying out any type of cleaning or maintenance procedure.
Front Panel Cleaning Instructions
- The front of the display has been specially treated. Wipe the surface gently using only a cleaning cloth or a soft, lint-free cloth.
- If the surface becomes dirty, soak a soft, lint-free cloth in a mild detergent solution. Wring the cloth to remove excess liquid. Wipe the surface of the display to remove dirt. Then use a dry cloth of the same type to dry.
- Do not scratch or hit the surface of the panel with fingers or hard objects of any kind.
- Do not use volatile substances such as insert sprays, solvents and thinners.
Cabinet Cleaning Instructions
- If the cabinet becomes dirty, wipe the cabinet with a soft, dry cloth.
- If the cabinet is extremely dirty, soak a lint-free cloth in a mild detergent solution. Wring the cloth to remove as much moisture as possible. Wipe the cabinet. Use another dry cloth to wipe over until the surface is dry.
![]()
Do not allow any water or detergent to come into contact with the surface of the display. If water or moisture gets inside the unit, operating problems, electrical and shock hazards may result. - Do not use solution that contains oil to clean the plastic parts. Such product damage the plastic parts and void the warranty.
- Do not scratch or hit the cabinet with fingers or hard objects of any kind.
- Do not use volatile substances such as insert sprays, solvents and thinners on the cabinet.
- Do not place anything made from rubber or PVC near the cabinet for any extended periods of time.
Troubleshooting
| Symptom | Possible Cause | Remedy |
No picture is displayed | - The power cord is disconnected.
- The main power switch on the back of the display is not switched on.
- The selected input has no connection.
- The display is in standby mode.
| - Plug in the power cord.
- Make sure the power switch is switched on.
- Connect a signal connection to the display.
|
| Interference displayed on the display or audible noise is heard | Caused by surrounding electrical appliances or fluorescent lights. | Move the display to another location to see if the interference is reduced. |
Color is abnormal | The signal cable is not connected properly. | Make sure that the signal cable is attached firmly to the back of the display. |
Picture is distorted with abnormal patterns | - The signal cable is not connected properly.
- The input signal is beyond the capabilities of the display.
| - Make sure that the signal cable is attached firmly.
- Check the video signal source to see if it is beyond the range of the display. Please verify its specifications with this display's specification section.
|
| Display image doesn't fill up the full size of the screen | - The zoom mode is not set correctly.
- Scan Mode may be set incorrectly to underscan.
- If the image exceeds the screen size, Scan Mode may need to be set to Underscan.
| Use the Zoom mode or Custom zoom function in the Screen menu to fine tune display geometry and time frequency parameter. |
Can hear sound but no picture | Source signal cable is connected improperly. | Make sure that both video inputs and sound inputs are correctly connected. |
Can see picture but no sound is heard | - Source signal cable is connected improperly.
- Volume is turned all the way down.
- {Mute} is turned on.
- No external speaker connected.
| - Make sure that both video inputs and sound inputs are correctly connected.
- Press [
] or [ ] button to hear sound. - Switch MUTE off by using the [
] button. - Connect external speakers and adjust the volume to a suitable level.
|
Some picture elements do not light up | Some pixels of the display are off. | This display is manufactured using an extremely high level of precision technology: however, sometimes some pixels of the display may not display. This is not a malfunction. |
| After-Images can still be seen on the display after the display is powered off. (Examples of still pictures include logos, video games, computer images, and images displayed in 4:3 normal mode) | A still picture is displayed for an over extended period of time | Do not allow a still image to be displayed for an extended period of time as this can cause a permanent after-image to remain on the display. |
Technical Specifications
| Display: |
| Item | Specifications |
| 65BDL4511D | 75BDL4511D | 86BDL4511D |
| Screen Size (Active Area) | 1639 mm / 64.5 inch | 1893 mm / 74.5 inch | 2174 mm / 85.6 inch |
| Aspect Ratio | 16:9 | 16:9 | 16:9 |
| Number of pixels | 3840 (H) x 2160 (V) | 3840 (H) x 2160 (V) | 3840 (H) x 2160 (V) |
| Pixel pitch | 0.372 (H) x 0.372 (V) [mm] | 0.4296 (H) x 0.4296 (V) [mm] | 0.4935 (H) x 0.4935 (V) [mm] |
| Displayable colors | 8 bits+FRC, 1.07 Billion colors | 8 bits+FRC, 1.07 Billion colors | 8 bits+FRC, 1.07 Billion colors |
| Brightness (typical) | 500 cd/m22 | 500 cd/m22 | 500 cd/m22 |
| Contrast ratio (typical) | 1200:1 | 1200:1 | 1200:1 |
| Viewing angle | 178 degrees | 178 degrees | 178 degrees |
| In/Out Terminals: |
| Item | Specifications |
| Speaker Output | Internal Speakers | 10W (L) + 10W (R) [RMS]/8Ω 82 dB/W/M/160 Hz - 13 KHz |
| Audio Output | 3.5mm phone jack x 1 | 0.5V [rms] (Normal) / 2 Channel (L+R) |
| Audio Input | 3.5mm phone jack x 1 | 0.5V [rms] (Normal) / 2 Channel (L+R) |
| RS232 | 2.5mm Phone jack x 2 | RS232 in/RS232 out |
| RJ-45 | RJ-45 Jack x 1 (8 pin) | 10/100 LAN Port |
| HDMI Input | HDMI Jack x 3 (Type A) (19 pin) | Digital RGB: TMDS (Video + Audio) MAX: Video - 720p, 1080p, 3840 x 2160/60 Hz Audio - 48 KHz/ 2 Channel (L+R) Supports LPCM only |
| HDMI Output | HDMI Jack x 1 (Type A) (19 pin) | Digital RGB: TMDS (Video + Audio) MAX: Video - 720p, 1080p, 3840 x 2160/60 Hz Audio - 48 KHz/ 2 Channel (L+R) Supports LPCM only |
| DP Input /Output | DP Jack x 2 (DP in x 1 & DP out x 1) | Digital RGB: TMDS (Video + Audio) MAX: Video - 720p, 1080p, 3840 x 2160/60 Hz Audio - 48 KHz/ 2 Channel (L+R) |
| DVI-I Input | DVI-I Jack | Digital RGB: TMDS (Video) Analog RGB: 0.7V [p-p] (75Ω), H/CS/V: TTL (2.2kΩ), MAX: 1920 x 1080/60 Hz (WUXGA) |
| IR Input/Output | 3.5mm x 2 | IR pass through |
| USB Input | USB x 2 (Type A) | USB 2.0, Multimedia play and service port |
| General: |
| Item | Specifications |
| 65BDL4511D | 75BDL4511D | 86BDL4511D |
| Power Input | 100 - 240V~, 50/60Hz | 100 - 240V~, 50/60Hz | 100 - 240V~, 50/60Hz |
| Power Consumption (Max) | 281 W | 345 W | 560 W |
| Power Consumption (Typ.) | 136 W | 185 W | 355 W |
| Power Consumption (Standby & Off) | <0.5 W | <0.5 W | <0.5 W |
| Dimensions [W x H x D] | 1462.3 x 837.3 x 89.9 mm | 1683.5 x 961.7 x 91.8 mm | 1929.0 x 1100.0 x 91.8 mm |
| Weight | 27.8 Kg | 37.3 Kg | 50.24 Kg |
| Gross Weight | 34.8 Kg | 61.2 Kg | 81.2 Kg |
| Environmental Condition: |
| Item | Specifications |
| Temperature | Operational | 0 - 40°C |
| Storage | -20 - 60°C |
| Humidity | Operational | 20 - 80% RH (No condensation) |
| Storage | 5 - 95% RH (No condensation) |
| Altitude | Operational | 0 - 3,000 m |
| Storage / Shipment | 0 - 9,000 m |
Safety Instructions
Safety precautions and maintenance
![]()
Use of controls, adjustments or procedures other than those specified in this documentation may result in exposure to shock, electrical hazards and/or mechanical hazards.
Read and follow these instructions when connecting and using your display:
Operation:
- Keep the display out of direct sunlight and away from stoves or any other heat sources.
- Keep the display away from oil, otherwise the plastic cover may be damaged.
- It is recommended to set the display up in the well-ventilated place.
- Ultra-violet ray filter is necessary of outdoor operation.
- If the product will be used in extreme conditions such as high temperature, humidity, display patterns or operation time etc... It is strongly recommended to contact Philips for Application engineering advice. Otherwise, its reliability and function may not be guaranteed. Extreme conditions are commonly found at Airports, Transit Stations, Banks, Stock market, and Controlling systems.
- Remove any object that could fall into ventilation holes or prevent proper cooling of the display's electronics.
- Do not block the ventilation holes on the cabinet.
- When positioning the display, make sure the power plug and outlet are easily accessible.
- When turning off the display by detaching the power cord, wait 6 seconds before re-attaching the power cord for normal operation.
- Ensure the use of an approved power cord provided by Philips at all times. If your power cord is missing, please contact your local service center.
- Do not subject the display to severe vibration or high impact conditions during operation.
- Do not knock or drop the display during operation or transportation.
- The eye bolt is for usage in short-time maintenance and installation. We suggest not to use the eye bolt for more than 1 hour. Prolong usage is prohibited. Please keep a clear safety area under the display while using the eye bolt.
Maintenance:
- To protect your display from possible damage, do not put excessive pressure on the LCD panel. When moving your display, grasp the frame to lift; do not lift the display by placing your hand or fingers on the LCD panel.
- Unplug the display if you are not going to use it for an extensive period of time.
- Unplug the display if you need to clean it with a slightly damp cloth. The screen may be wiped with a dry cloth when the power is off. However, never use organic solvent, such as, alcohol, or ammonia-based liquids to clean your display.
To avoid the risk of shock or permanent damage to the set, do not expose the display to dust, rain, water or an excessively moist environment. - If your display becomes wet, wipe it with dry cloth as soon as possible.
- If a foreign substance or water gets in your display, turn the power off immediately and disconnect the power cord. Then remove the foreign substance or water, and send the unit to the maintenance center.
- Do not store or use the display in locations exposed to heat, direct sunlight or extreme cold.
- In order to maintain the best performance of your display and ensure a longer lifetime, we strongly recommend using the display in a location that falls within the following temperature and humidity ranges.
| Environmental absolute ratings |
| Item | Min. | Max. | Unit |
| Storage temperature | -20 | 65 | °C |
| Operation temperature | 0 | 40 | °C |
| Glass Surface temperature (Operation) | 0 | 65 | °C |
| Storage humidity | 5 | 90 | % RH |
| Operating humidity | 20 | 80 | % RH |
- LCD panel temperature need to be 25 degrees Celsius at all time for better luminance performance.
- Only the lifetime of the display stated in this specification is guaranteed if the display is used under the proper operation conditions.
![]()
Always activate a moving screen saver program when you leave your display unattended. Always activate a periodic screen refresh application if the unit will display unchanging static content. Uninterrupted display of still or static images over an extended period may cause "burn in", also known as "after-imaging" or "ghost imaging", on your screen. This is a well-known phenomenon in LCD panel technology. In most cases, the "burned in" or "after-imaging" or "ghost imaging" will disappear gradually over a period of time after the power has been switched off.
![]()
Severe "burn-in" or "after-image" or "ghost image" symptoms will not disappear and cannot be repaired. This is also not covered under the terms of your warranty.
Service:
- The casing cover should be opened only by qualified service personnel.
- If there is any need for repair or integration, please contact your local service center.
- Do not leave your display under direct sunlight.
If your display does not operate normally, having followed the instructions set out in this document, please contact a technician or your local service center.
Stability Hazard.
The device may fall, causing serious personal injury or death. To prevent injury, this device must be securely attached to the floor/ wall in accordance with the installation instructions.
Read and follow these instructions when connecting and using your display:
- Unplug the display if you are not going to use it for an extensive period of time.
- Unplug the display if you need to clean it with a slightly damp cloth. The screen many be wiped with a dry cloth when the power is off. However, never use alcohol, solvents or ammonia-based liquids.
- Consult a service technician if the display does not operate normally when you have followed the instructions in this manual.
- The casing cover should be opened only by qualified service personnel.
- Keep the display out of direct sunlight and away from stoves or any other heat sources.
- Remove any object that could fall into the vents or prevent proper cooling of the display's electronics.
- Do not block the ventilation holes on the cabinet.
Keep the display dry. To avoid electric shock, do not expose it to rain or excessive moisture. - When turning off the display by detaching the power cable or DC power cord, wait for 6 seconds before reattaching the power cable or DC power cord for normal operation..
To avoid the risk of shock or permanent damage to the set do not expose the display to rain or excessive moisture. - When positioning the display, make sure the power plug and outlet are easily accessible.
![]()
Always activate a screen saver program during your application. If a still image in high contrast remains on the screen for an extended period of time, it may leave an 'after-image' or 'ghost image' on the front of the screen. This is a well-known phenomenon that is caused by the shortcomings inherent in LCD technology. In most cases the afterimage will disappear gradually over a period of time after the power has been switched off. Be aware that the after-image symptom cannot be repaired and is not covered under warranty. - If provided with a 3-pin attachment plug on the power cord, plug the cord into a grounded (earthed) 3-pin outlet. Do not disable the power cord grounding pin, for example, by attaching a 2-pin adapter. The grounding pin is an important safety feature.
Information for U.K. only
![]()
THIS APPLIANCE MUST BE EARTHED.
![]()
This apparatus is supplied with an approved moulded 13A plug. To change a fuse in this type of plug proceed as follows: +
- Remove fuse cover and fuse.
- Fit new fuse which should be a BS 1362 5A,A.S.T.A. or BSI approved type.
- Refit the fuse cover.
If the fitted plug is not suitable for your socket outlets, it should be cut off and an appropriate 3-pin plug fitted in its place.
If the mains plug contains a fuse, this should have a value of 5A. If a plug without a fuse is used, the fuse at the distribution board should not be greater than 5A.
![]()
NOTE: The severed plug must be destroyed to avoid a possible shock hazard should it be inserted into a 13A socket elsewhere.
How to connect a plug
The wires in the mains lead are coloured in accordance with the following code:
BLUE - "NEUTRAL" ("N")
BROWN - "LIVE" ("L")
GREEN & YELLOW - "EARTH" ("E")
- The GREEN & YELLOW wire must be connected to the terminal in the plug which is marked with the letter "E" or by the Earth symbol or coloured GREEN or GREEN & YELLOW.
- The BLUE wire must be connected to the terminal which is marked with the letter "N" or coloured BLACK.
- The BROWN wire must be connected to the terminal which marked with the letter "L" or coloured RED.
Before replacing the plug cover, make certain that the cord grip is clamped over the sheath of the lead - not simply over the three wires.
www.philips.com/welcome
Documents / Resources
References
Download manual
Here you can download full pdf version of manual, it may contain additional safety instructions, warranty information, FCC rules, etc.
Download Philips D Series, 65BDL4511D, 75BDL4511D, 86BDL4511D Manual
Need help?
Do you have a question about the D Series and is the answer not in the manual?
Questions and answers