Mitsubishi Electric FR-D800 Instruction Manual page 10

Inverter, functional safety, standard/ethernet
Hide thumbs Also See for FR-D800:
Table of Contents
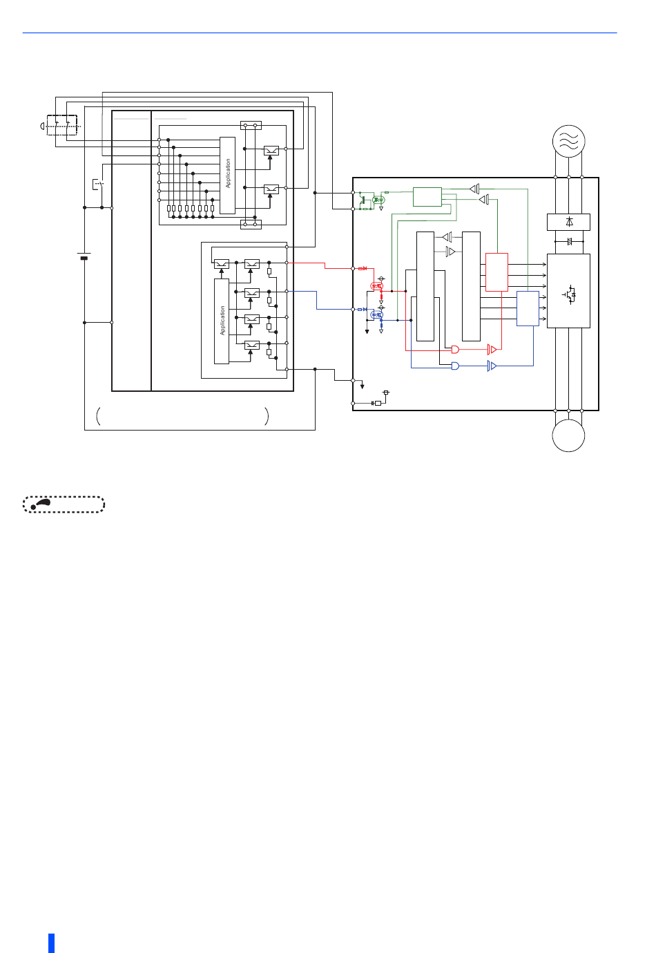
Safety controller configuration example
WS0-CPU0
Emergency
stop button
RESET
A1(24V)
24VDC
A2(0V)
Mitsubishi Electric safety controller MELSEC-WS series
CPU module
Safety I/O combined module
NOTE
• When starting up the system operation, press the RESET switch to reset the safety stop function first.
• In the above configuration, after resetting the emergency stop button, the inverter will be in the safe-state until the RESET
switch is pressed.
10
EXAMPLE OF SAFETY SYSTEM CONFIGURATION
WS0-XTIO
FLEXBUS+
24V
0V
I1
I2
I3
I4
I5
I6
I7
I8
FLEXBUS+
WS0-CPU0
WS0-XTIO
Figure 5 Safety system example of the FR-D800(-E) inverter
X1
X2
SO
SOC
A1(24V)
Q1
S1
CPU
Q2
S2
Q3
Q4
A2(0V)
SD
+24V
Fuse
PC
Power supply
FR-D800(-E)
Logic
Gate
Driver
CPU
Gate
Driver
R/L1 S/L2 T/L3
IGBTs
U
V
W
M
Table of Contents
loading
Need help?

Need help?

Do you have a question about the FR-D800 and is the answer not in the manual?

This manual is also suitable for:

800 seriesFr-d800-e

Table of Contents