Oil Reset Service; Electronic Parking Brake Reset - Launch Creader 7001S Instructions Manual

Table of Contents
LAUNCH

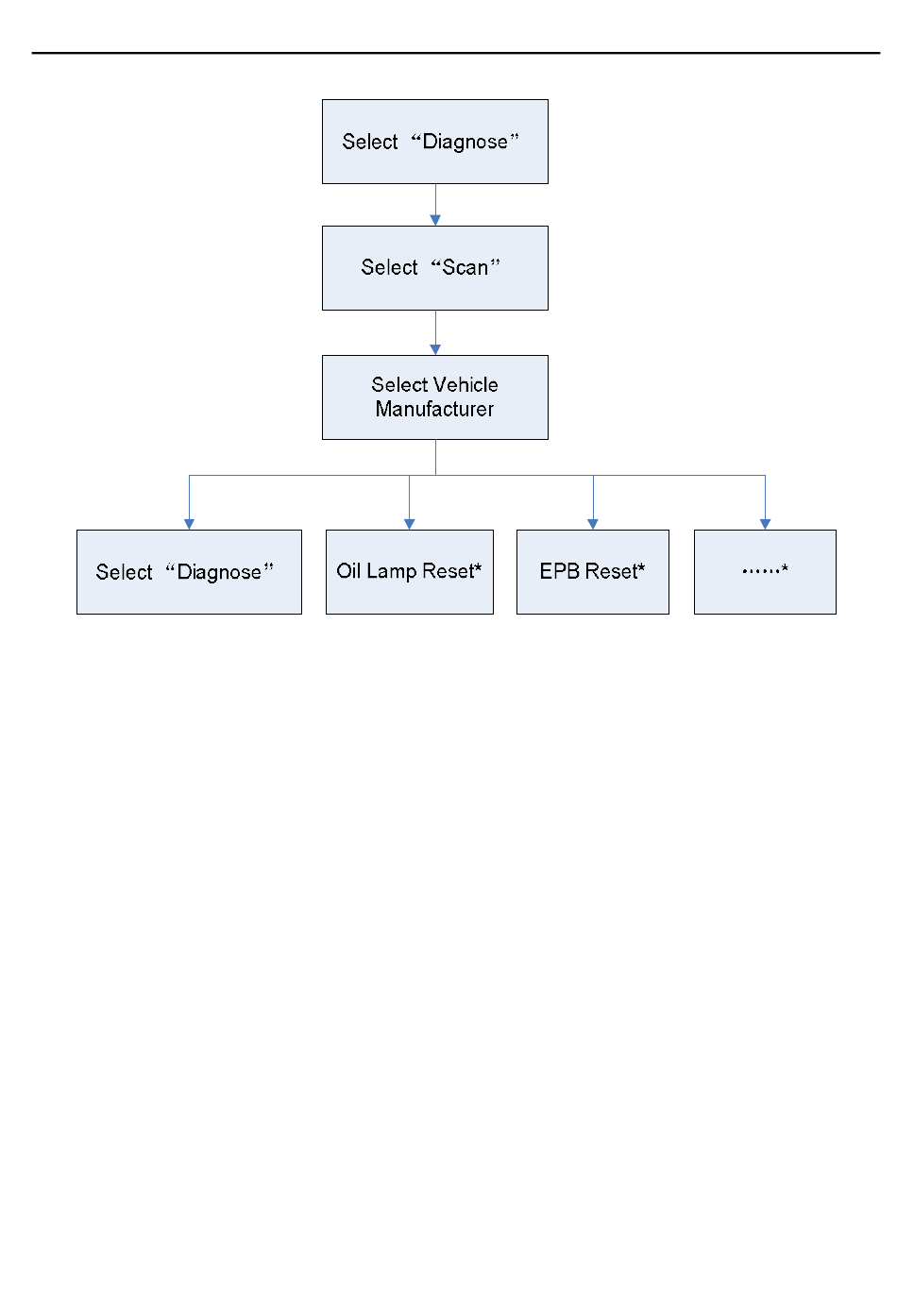
5.3.1 Oil Reset Service

This function allows you to perform reset for the engine oil life system, which
calculates an optimal oil life change interval depending on the vehicle driving
conditions and climate.
This function can be performed in the following cases:
1. If the service lamp is on, you must provide service for the car. After service,
you need to reset the driving mileage or driving time so that the service lamp
turns off and the system enables the new service cycle.
2. After changing engine oil or electric appliances that monitor oil life, you need to
reset the service lamp.

5.3.2 Electronic Parking Brake Reset

1. If the brake pad wears the brake pad sense line, the brake pad sense line
sends a signal sense line to the on-board computer to replace the brake pad.
After replacing the brake pad, you must reset the brake pad. Otherwise, the car
alarms.
2. Reset must be performed in the following cases:
a) The brake pad and brake pad wear sensor are replaced.
Creader 7001S/8001S English User's Manual
Figure 5-6 (For Creader 8001S)
18

Hide quick links:

Table of Contents
loading
Need help?

Need help?

Do you have a question about the Creader 7001S and is the answer not in the manual?

This manual is also suitable for:

Creader 8001sCr 7001s

Table of Contents